【倒计时10天】亚太国际智能装备博览会参展商必看手册!
您好!欢迎参加“2025第6届亚太国际智能装备博览会”!本届展览会于2025年7月17-20日在青岛国际会展中心(红岛馆)举办。
为了您能顺利完成布展工作,请认真阅读《参展商手册》,本手册为您提供本届展览会的各种相关信息及服务,包括参展时间、参展入场流程、货物进出馆、物流服务、展具花卉租赁、交通与酒店等信息,以助您顺利完成展会期间的各项工作。若您在阅读过程中有任何疑问,请及时联系我们。
谨祝参展成功!
01#, 展会时间及入场流程
Exhibition time and entry process
● 展会时间 ●
布展:
开展:
撤展:
● 参展商布展流程 ●
为给广大参展商及采购商提供一个安全便利健康的供需营商环境,2025第6届亚太国际智能装备博览会展期入场流程全面升级,参会人员均需实名认证入场。
展商开展期间正常入场流程:
①7月17日开展前展商通过线上登记,实名认证获取电子展商证
②7月17-20日请现场佩戴展商证并持身份证或电子展商证过闸机
③进行人脸识别
④校验成功入场
注:未提前进行线上实名认证的展商,开展期间将影响您的正常入场;已实名认证的展商,开展期间请务必佩戴展商证并持身份证或电子展商证通过闸机!
实名认证!安全便捷!参展无忧!
02#, 交通路线指引
Traffic route guidance
展馆地址:青岛国际会展中心(红岛馆)青岛市高新区火炬路326号
市内交通路线
*青岛地铁运行图(1号、2号、3号、4号、6号、8号、西海岸快线、蓝谷快线)
● 货运交通及进馆路线 ●
A馆企业车辆由火炬路转向尚信路,西北门驶入展馆,西南门驶出展馆。
B馆企业车辆由火炬路转向敦信路东南门驶入展馆,东南门、东北门驶出展馆。
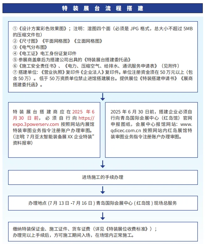
03#, 现场搭建及物流服务
On site construction and logistics services
● 展场搭建 ●
*特装审图链接请点击文章末尾【】
搭建商须知:
(1)搭建商应仔细填写相关资料,如因虚报面积、擅改展位结构等恶意行为,一经发现将视情况扣除其特装押金,并将相关企业列入黑名单。
(2)搭建商一经申报,原则上不得修改,如特殊情况需修改面积、结构,应及时向中心广告工程部反馈,同时收费也应根据反馈时点而进行调整。
(3)资料提报后,中心将在两个工作日内进行审核,提报人须及时登录系统查看回复情况。因未及时查看而产生的一切责任,由提报人自行承担。中心申报时间:周一至周五 9:00-17:00。
● 展位收费标准 ●
(1)参展单位不能在规定的布展时间内完成布展工作,需延时布展的,须于当日15:00前向大会主场搭建服务商提出延时加班申请。
(2)不足100平方米的展位按100平方米计算,不足1小时的按1小时计算。
(3)16:00之后申请加班将加收50%的费用。
● 物流服务 ●
*按时布展的企业免费、不按通知时间布展的企业按以下标准收费。
现场安全要求:
(1)听从物流工作人员的统一安排,没有经过相关工作人员的同意不得私自调用装卸设备。
(2)严禁私自驾驶装卸设备;严禁自带装卸设备现场装卸(可携带手动液压车等小型设备)。违者造成相关事故由个人负责。
(3)不得瞒报或虚报设备重量,导致展品损坏将不负责任,由此造成的物流设备及相关人员财产损失由企业负责。吊装设备时,厂商须有工作人员现场指导;悬吊重物下方严禁站人、通行和工作。
(4)展品设备进馆前,必须将对应展位地面铺设地毯,以免造成地面破损。未铺设地毯将拒绝设备入馆,未遵指示造成的地面破损由个人负责。
● 展馆水电气服务细则 ●
备注:
1、开展后办理展期用电、射灯及配电箱,价格上浮30%。
2、用电线路施工结束后调整用电量者,每条线路收取300元施工。
3、用电设施服务需要退装的、已开始施工的,加收30%手续费,已施工完成的,加收50%工料费。
04#, 增值服务
value-added services
● 展具租赁 ●
● 花卉租赁 ●
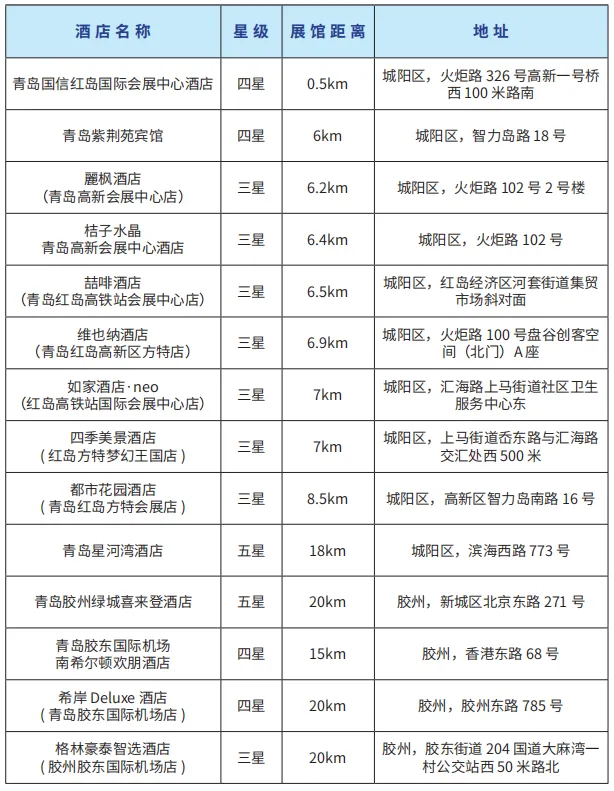
● 酒店住宿 ●
*以上酒店仅供参考!(展馆位于青岛地铁8号线健身中心(红岛会展)站,可预订青岛地铁1号线、3号线8号线沿线酒店)
2025第6届亚太国际智能装备博览会
2025第6届亚太国际智能装备博览会以智能制造为核心,汇集工业自动化、机器人、物流装备、动力传动、半导体、智慧能源等板块品牌展商,聚焦智能制造行业上下游产业链,全面展示面向行业应用的智能制造整体解决方案。积极推动智造技术与实体经济深度融合,赋能制造企业数字化转型升级。
同期活动:
周边游玩:
*亚太国际智能装备博览会开展期间正值【青岛啤酒节】开幕。金沙滩啤酒城主会场(西海岸)/啤酒节崂山会场(世纪广场啤酒城)/啤酒节青岛老城上街里会场(市北区)均可打卡游玩!
*7.18/7.20,青岛·孙燕姿《就在日落以后》巡回演唱会在青岛市市民中心体育场举办,距离展馆约800米,步行10分钟左右。
*更多游玩攻略点这里↓↓
【青岛7月的活动绝了】啤酒节、演唱会、体育赛事、文旅活动,还有这场专业展会!来城阳参加亚太国际智能装备博览会,这份“城阳礼遇”请您收下!
参考资料:
APIE举办地址:青岛高新区火炬路326号
展览面积:110000㎡
观众数量:90000
所属行业: Industry展会 青岛Industry展会














